Firefox 禁止中国用户!!
最近栈长看到各种 Firefox 浏览器禁止中国用户的消息,简单说就是 Firefox 中国无法使用去广告插件。
这到底是怎么回事呢?
我于是去 Firefox 搜索了去广告插件:

比如说打开第一个:AdGuard AdBlocker:

还真的不能用了,什么鬼??
打开网络面板,看看页面的响应信息:

状态码返回的是:451 Unavailable For Legal Reasons(因法律原因不可用)

具体可以参考:
https://developer.mozilla.org/zh-CN/docs/Web/HTTP/Status/451
栈长自从工作以来还真没遇到过这种状态码,也没有返回过这种状态码,法律原因不可用居然还有专属状态码。。
这回长见识了。。有用过的可以说道说道!
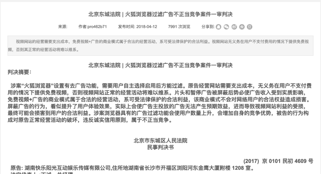
返回法律错误,这可能和 Firefox 在中国遇到的各种官司有关:

屏蔽视频中的片头广告触及到了某些方面的利益,所以这类官司层出不穷。
插件不是 Firefox 开发的,和 Firefox 有什么关系?
相信大家和我一样有这个疑问,Firefox 只是提供一个插件平台,用户安装什么插件是用户的自由,严格来说和 Firefox 并没有直接关系,为什么还要告 Firefox,吃相真难看。。
Firefox 并没有对此事作出澄清,但个人觉得,估计 Firefox 也是疲于应对此类投诉事件,虽然没有直接提供去广告插件,但也不能全身而退,存在侵权的法律风险,干脆就直接下架了。
栈长还验证了其他几个去广告插件,并不是全部被限制了,比如说大名鼎鼎的 AdBlocker 依旧可以使用:

这就纳闷了,为什么不是全禁,还是部分躺枪?难道只是屏蔽了与去视频广告相关的插件?
为什么 Chrome 浏览器不受影响?
我们都知道 Google 搜索很早就退出中国市场了,在国内不可能再访问 Google 网站,所以在国内也就不能通过插件商店下载任何插件,所以也就没有 Firefox 插件商店侵权一说。
虽然不能通过商店安装,但却可以通过其他方式,比如直接拖入安装,或者手动加载安装:

所以,Chrome 在国内是不影响插件的使用的,只是不能通过商店安装而已。
再来看一下桌面浏览器的市场份额:

Google 的 Chrome 一家独大,其次就是 Safari、Edge、Firefox,Firefox 在这两年几乎已经跌出前三。。
Safari、Edge 虽然挤进前三,也只是凭借其系统内置才取得的成绩,看到遥遥领先的 Chrome 一家独大,垄断市场也并不是什么好事。
最后,我只想说,Firefox 在国内禁用去广告插件,也是无奈的选择。。。
版权声明: 本文系公众号 “Java技术栈” 原创,转载、引用本文内容请注明出处,抄袭、洗稿一律投诉侵权,后果自负,并保留追究其法律责任的权利。
近期热文推荐:
1.1,000+ 道 Java面试题及答案整理(2022最新版)
2.劲爆!Java 协程要来了。。。
3.Spring Boot 2.x 教程,太全了!
4.别再写满屏的爆爆爆炸类了,试试装饰器模式,这才是优雅的方式!!
5.《Java开发手册(嵩山版)》最新发布,速速下载!
觉得不错,别忘了随手点赞+转发哦!


