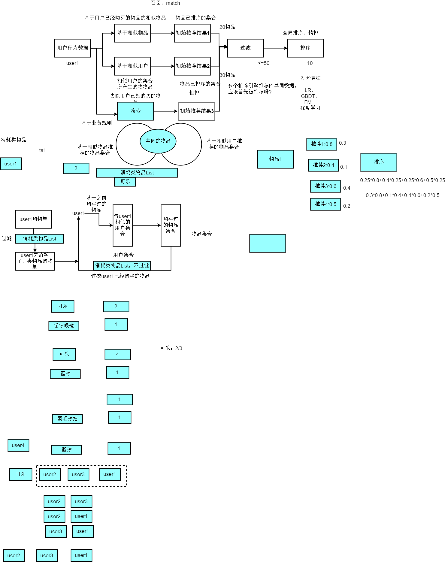
数据挖掘—-推荐算法(CF)
协同算法:
User-Based CF 计算user与user的相似度矩阵
Item-Based CF计算item-item的相似度矩阵
假设:
– 用户喜欢哪些跟他有相似爱好的用户喜欢的东西
– 具有相似兴趣的用户在未来也具有相似兴趣
方法:
– 给定用户u,找到一个用户的集合N(u),他们和u具有相似的兴趣
– 将N(u) 喜欢的物品推荐给用户。
数据挖掘—-推荐算法(CF)
原文地址:https://www.cnblogs.com/hackerer/p/13378327.html

![数据挖掘----推荐算法(CF)
[编程语言教程]](https://www.zixueka.com/wp-content/uploads/2024/01/1706716177-c8adb0889632fdf.jpg)

