自学咖网
  • 首页
  • 技术教程
    • Pyhton常见问题12346
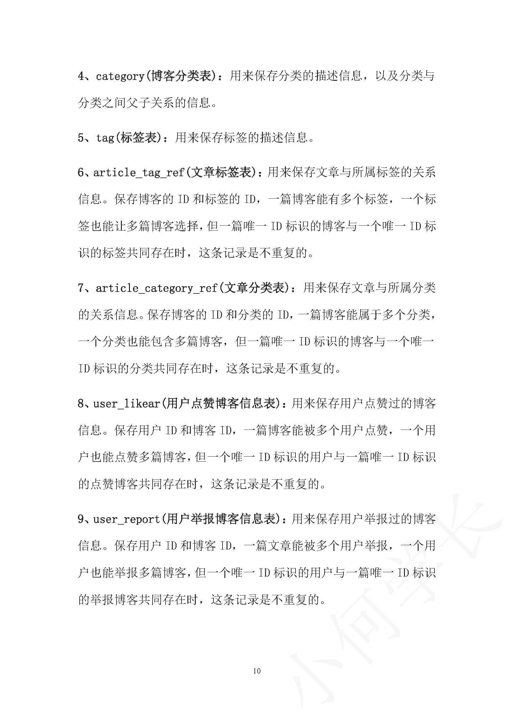
    • WordPress教程1049
    • 编程最新20977
    • Linux命令379
  • 系统教程
    • Windows系统教程4342
    • MacOs系统教程500
    • Linux系统教程739
    • Centos系统教程46
  • 办公教程
  • 词典之家
  • 标签云
当前位置:自学咖网 > 技术教程 > 编程最新 > 仿掘金博客系统
wenwen 编程最新 2024-01-31

仿掘金博客系统

【JavaWeb】仿掘金博客系统

在这里插入图片描述
在这里插入图片描述
在这里插入图片描述
在这里插入图片描述
在这里插入图片描述
在这里插入图片描述
在这里插入图片描述
在这里插入图片描述
在这里插入图片描述
在这里插入图片描述
在这里插入图片描述
在这里插入图片描述
在这里插入图片描述
在这里插入图片描述
在这里插入图片描述
在这里插入图片描述
在这里插入图片描述
在这里插入图片描述
在这里插入图片描述
在这里插入图片描述
在这里插入图片描述
在这里插入图片描述
在这里插入图片描述
在这里插入图片描述
在这里插入图片描述
在这里插入图片描述
在这里插入图片描述
在这里插入图片描述
在这里插入图片描述
在这里插入图片描述
在这里插入图片描述
在这里插入图片描述
在这里插入图片描述
在这里插入图片描述
在这里插入图片描述
在这里插入图片描述

项目下载:https://download.csdn.net/download/HXBest/21710919
在这里插入图片描述

hmoban主题是根据ripro二开的主题,极致后台体验,无插件,集成会员系统
自学咖网 » 仿掘金博客系统

wen 普通

分享到:
上一篇
SpringBoot实现redis切换dbindex
下一篇
🎮Python游戏开发,pygame模块,Python实现俄罗斯方块小游戏🎮

相关推荐

PHP字符串学习之怎么知道字符串中包含了多少单词

在之前的文章《PHP字符串学习之转换第一个字符的大小(3种方法)》中,我们了解了把字符串中每个单词的首字符转换为大写的方法。这次我们继续看看PHP字符串中的单词,聊聊计算字符串中单词个数的方法,感兴趣的朋友可以学习学习~...
  • 编程最新 2024-01-31
  • 140

php setcookie 报错怎么办

php setcookie报错是因为setcookie()之前有输出,其解决办法就是将输出的echo的数据和header头的cookie一起发出去即可。 本文操作环境:windows7系统、PHP7.1版,DELL G3...
  • 编程最新 2024-01-31
  • 105

python区分大小写吗

python是区分大小写的,不管是变量、函数、还是类,都要严格的区分大小写。例如:page和Page是两个不同的变量,name和Name也是完全不同的两个变量。 本教程操作环境:windows7系统、Python3版...
  • 编程最新 2024-01-31
  • 114

ActiveMQ、RabbitMQ、RocketMQ、Kafka四种消息中间件分析介绍

ActiveMQ、RabbitMQ、RocketMQ、Kafka四种消息中间件分析介绍 我们从四种消息中间件的介绍到基本使用,以及高可用,消息重复性,消息丢失,消息顺序性能方面进行分析介绍! 一、消息中间件的使用场景 消...
  • 编程最新 2024-01-31
  • 111

spring mvc中如何集成logback呢?

转自: http://www.java265.com/JavaCourse/202201/2161.html LogBack简介: Logback是由log4j创始人设计的另一个开源日志组件,中文网站 http://ww...
  • 编程最新 2024-01-31
  • 119

python怎么计算时间差

python计算时间差的方法:首先引入datetime包;然后通过“(time_2_struct – time_1_struct)”方式计算出同一天情形下的时间差或者不同天的时间差即可。 本文操作环境:win...
  • 编程最新 2024-01-31
  • 105
热门文章
1php怎么拆分数组且不改变key值
2关于scrapy的代理问题
3《Python学习手册第5版》PDF高清版-源代码学习思考
4关于单片机内存解释的整理
5linux php不能上传文件夹怎么办
6运算符
7解决vue项目前端编译报错html静态页面刷新404问题方案
8小编带你学定界符之nowdoc和heredoc有区别吗?
推荐文章
Python 使用rsa类库基于RSA256算法生成JWT
如何使用位运算符中的^和&
php的array()操作的是数组还是对象
java如何使用流式编程实现post请求呢?
python os模块详细用法
selenium的requests实现
win7安装MongoDB报错的问题(基本所有该踩的坑都踩了)
Python小白的数学建模课-B4. 新冠疫情 SIR模型
标签
iframe方法 linux修改系统时间 linux分区 linux命令 linux操作命令 mail()函数解析 more命令 Nginx 反向代理 python 多层for循环 redis优化 redis安装配置 WordPress主题安装 WordPress 伪静态规则 WordPress修改上传文件大小限制 Wordpress创建模版 WordPress固定链接 WordPress 图片 SEO WordPress居中对齐视频 Wordpress建立友情链接 WordPress快速安装 WordPress插入外链 Wordpress新建模板 wordpress添加导航 WordPress禁止裁剪 WordPress禁用自动保存 WordPress获取缩略图 WordPress菜单功能 上传文件大小限制 中文标签出现404 优化Redis 后台不显示其他主题 图像 SEO 多站点修改 子比美化 文件编码格式 百度静态资源公共库 磁盘配额管理 禁止Emoji表情 禁止WordPress加载Emoji 禁用scandir函数 禁用文章修订版本 移除底部版权 缓存主题 联盟广告代码 重置MySQL密码
友情链接:
  • Hi模板网
温馨提示您:本站所载文章、数据仅供参考,如果有文章侵犯了您的权益,请来信告知我们删除,联系邮箱:976157886@qq.com
Copyright © 2023 自学咖网 - All rights reserved 浙ICP备2023005527号
自学咖网

腾讯云春季大促,助力开工

2核2G云服务器低至 68元/年
立即查看
热门文章
1php怎么拆分数组且不改变key值
2关于scrapy的代理问题
3《Python学习手册第5版》PDF高清版-源代码学习思考
4关于单片机内存解释的整理
5linux php不能上传文件夹怎么办
6运算符
7解决vue项目前端编译报错html静态页面刷新404问题方案
8小编带你学定界符之nowdoc和heredoc有区别吗?
标签
iframe方法 linux修改系统时间 linux分区 linux命令 linux操作命令 mail()函数解析 more命令 Nginx 反向代理 python 多层for循环 redis优化 redis安装配置 WordPress主题安装 WordPress 伪静态规则 WordPress修改上传文件大小限制 Wordpress创建模版 WordPress固定链接 WordPress 图片 SEO WordPress居中对齐视频 Wordpress建立友情链接 WordPress快速安装 WordPress插入外链 Wordpress新建模板 wordpress添加导航 WordPress禁止裁剪 WordPress禁用自动保存 WordPress获取缩略图 WordPress菜单功能 上传文件大小限制 中文标签出现404 优化Redis 后台不显示其他主题 图像 SEO 多站点修改 子比美化 文件编码格式 百度静态资源公共库 磁盘配额管理 禁止Emoji表情 禁止WordPress加载Emoji 禁用scandir函数 禁用文章修订版本 移除底部版权 缓存主题 联盟广告代码 重置MySQL密码